公司2012届员工吴文武在Molecular Biology and Evolution上发表研究论文
传统观点认为直系同源基因在不同物种间具有相似的功能。然而,有研究指出,在物种分化后直系同源基因可演化出新的功能。转录因子CBFs/DREB1s在植物低温适应过程中起重要作用,课题组研究发现其起源于被子植物 (Nie et al., 2022)。拟南芥AtCBF2/3/1在增强植株耐寒性过程中,通常以牺牲植物生长为代价 (Ding et al., 2020)。但是,水稻中的直系同源转录因子OsDREB1C,表现出截然不同的功能——促进植株氮吸收、光合作用和生物量等 (Wei et al., 2022)。
近日,浙江农林大学亚热带林业国家重点实验室吴文武教授课题组在分子演化领域权威期刊Molecular Biology and Evolution上发表了题为Functional divergence in orthologous transcription factors: insights from AtCBF2/3/1 and OsDREB1C的研究论文,整合研究了水稻和拟南芥基因组、调控组和转录组等多组学数据,揭示了直系同源转录因子AtCBF2/3/1和OsDREB1C的功能演化分歧 (Deng et al., 2024)。这项研究强调了直系同源基因功能分化的复杂性和多样性,追踪了这些基因在不同物种中的独立演化过程。

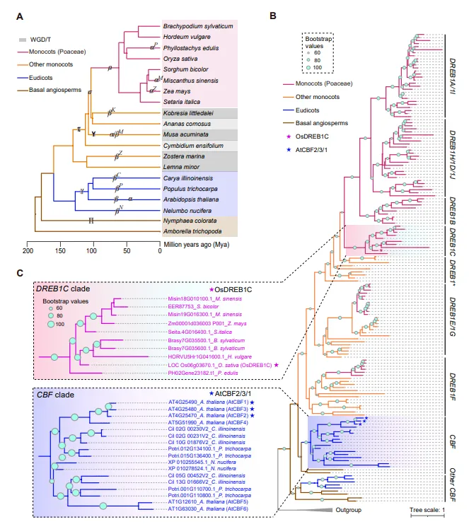
首先,研究人员发现AtCBF2/3/1与OsDREB1C在演化路径上存在显著差异,形成了不同的演化分支(图1)。在被子植物分化后,拟南芥AtCBF2/3/1主要来源于串联复制,而水稻OsDREB1C所属分支,主要由一个古老的转座子介导而产生。

图1. 直系同源基因CBFs/DREB1s的演化支系
研究人员还发现:不同于转录因子AtCBF2/3/1结合于A/GCCGAC基序,OsDREB1C偏好结合GCCGAC基序 (图2A, B)。分子模拟对接(图2D-F)和EMSA实验表明该偏好主要由OsDREB1C—AP2/ERF结构域R12位点介导(AtCBF2/3/1该位点为K12)。

图2. OsDREB1C和AtCBF2/3/1的DNA结合特性和作用残基
最后,研究人员分析了OsDREB1C和AtCBF2/3/1下游靶基因的保守性和特异性(图3)。一些直系同源基因受到保守性调控;然而,更多的直系同源基因则被OsDREB1C或AtCBF2/3/1特异性调控。被OsDREB1C特异性调控的基因主要参与调控氮利用效率、光合作用和早花等生物过程;而被AtCBF2/3/1特异性调控的基因主要参与激素和逆境响应等相关过程。除DNA结合位点偏好性差异外,这种调控的特异性还源于水稻与拟南芥在分离后的长期演化过程中,经历了基因组复制、物种重新二倍化等演化事件,造成相关靶基因的获得/丢失(16.7~25.6%)和靶基因表达的重编程(62.3~66.2%)。

图3. OsDREB1C和AtCBF2/3/1调控基因的获得/丢失和基因表达的重编程
浙江农林大学亚热带森林培育国家重点实验室为该研究的第一单位和通讯单位,硕士生邓德银和郭翼欣为共同第一作者,吴文武教授为该研究的通讯作者,郭良宇、李承扬、聂雨琪、王朔参与了该研究。感谢浙江农林大学周明兵教授和林新春教授对该研究的演化分析提供了宝贵意见、浙江大学陶增教授在EMSA实验方面提供了支持、密歇根州立大学蒋宁教授在DREB1C转座子识别和鉴定方面提供了帮助和指导。这项工作得到了国家自然科学基金(31871233)的资助。
【员工信息】吴文武,公司2012届博士毕业生,现为浙江农林大学亚热带林业国家重点实验室教授。
原文链接:https://doi.org/10.1093/molbev/msae089